香港三大发钞行
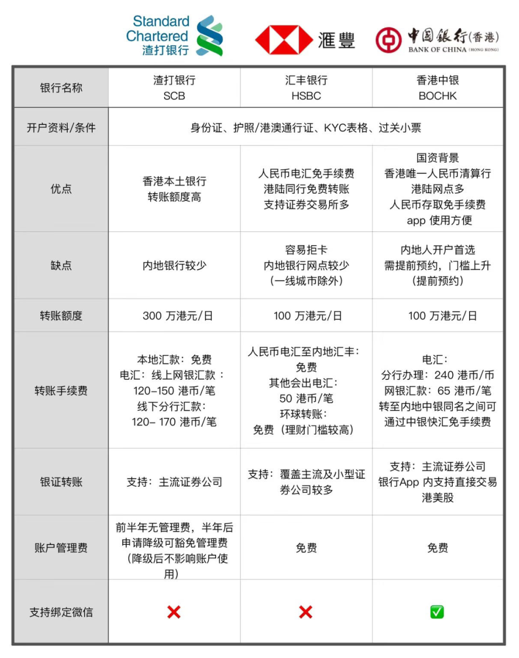
渣打 vs 汇丰 VS 中银

香港是最低成本投资港美股的渠道之一,同时也非常适合赴港投资、移民、留学,越来越多人寻求开户攻略。
面对诸多的香港银行,想要开户首先考虑到的问题就是:香港银行卡都有啥区别?我该怎么选?
如果问到哪家香港银行最受内地居民青睐?那一定非渣打、汇丰、中银这三家莫属。不管是从分行网点的数量及知名度、还是网银系统的操作便捷性、亦或是银行对于内地居民的友好度,这三家都是香港银行里拔尖的存在。
选什么银行?怎么选?主要还是看你的开户目的:如你在香港生活工作,当地人肯定跟你推荐中银;如考虑出国留学的储蓄或中转,在澳洲或加拿大留学,推荐开汇丰,当地汇丰分行多呀,用的方便;如你考虑大额外币储蓄,香港任何一家都可以,加上考虑安全及知名度,推荐开汇丰渣打VIP账户,能给到最优惠利率.....
过港开户务必考虑自己的使用需求,有时朋友想开虚拟银行也是推荐的,用了才知道好不好嘛, 虚拟银行迎新优惠很划算,能蹭点是点。
本文小界整理了香港三大发钞行的对比,方便需要开立账户的朋友们收藏参考!
➡ 记得关注「中界海外」并设为星标,将为您持续更新优质文章~



推荐阅读





中界海外 · 企业网址

www.zjhw2020.com

中界海外,您远航世界的一站式海外服务平台。
专注为您提供海内外公司注册、离岸账户开设、审计、税务及财务咨询、国际金融牌照、国际知识产权、跨境电商、VIE架构、ODI境外投资备案、37号文等,为客户量身定做优选的企业发展方案~
更多关于境外服务的专业解答,欢迎关注“中界海外”,给您最专业的建议、最用心的服务~

微信公众号 | 视频号 | 抖音 | 微博 | 知乎 | 小红书ID
【中界海外】

