
假如你是一名获批香港身份的高才,你一年中大部分时间都被派往内地工作。这个时候,就可能会出现一种尴尬的情况:同时被香港和内地认定为税务居民,两边同时都要征税。这自然是不合理的。
在这种情况下,一个现实问题浮出水面:当一个人同时符合香港、内地的税务居民认定条件时,应该由谁来行使征税权?
2025年12月22日,香港税务局更新了《内地和香港特别行政区关于对所得避免双重征税和防止偷漏税的安排》的相关解读细则。

香港税务局官方网站(https://www.ird.gov.hk)
本文以下将介绍:什么是香港税务居民身份证明书?有什么用处?哪些人可以申请?如何申请?
➡ 记得关注「与众家族办公室」并设为星标,将为您持续更新优质文章~

内地和香港早就有了个“双边税收协定”—— 《全面性避免双重课税和防止偷漏税安排》(简称“全面性安排”)。这个“安排”就像一本规则书,详细规定了在双重身份下,应该由谁来行使征税权。

而我们今天的主角——香港税务居民身份证明书(TRC),就是由香港政府签发的,用于证明个人或企业在这本规则书下,证明自己“香港税务居民”身份的官方“通行证”!

TRC到底是什么?
TRC,全称是“税务居民身份证明书”,顾名思义,它是由香港税务局发出,用来官方证明你符合香港税务居民身份的文件。
划重点:TRC≠永居!TRC≠免税!它不是让你不用交税的“免死金牌”,也不是证明你身份地位的“永居卡”。它只有一个核心使命:在跨境税务场景下,让你能享受内地和香港税收协定下的优惠,避免被重复征税!
简单来说,它的主要用途有两点:
争取享受香港低税优势
当一个人同时被香港和内地认定为税务居民时,就会出现征税权冲突。为了解决这个问题,根据《全面性避免双重课税和防止偷漏税安排》(简称“全面性安排”)。如果你能提供TRC,证明自己是香港税务居民,那么在符合协定条件的情况下,你的部分收入(例如香港本地收入)就可以避免被内地重复征税,从而享受香港的低税率。
具体如何判定? “全面性安排”采纳了经济合作与发展组织范本的标准,其居民身份会依次按照以下“加比规则”确定:
他在哪一方有永久性住所;
他与哪一方的个人和经济关系较密切;
他习惯性居住在哪一方;
以及双方主管当局协商解决来决定他属哪一方的居民。
TRC 就是你在这一系列判定中,证明“在香港的税务居民身份”的重要凭证。
举个例子:如果你是香港永居,内地税务局提示你申报境外收入。这时候,如果你能提供香港TRC,证明自己是香港税务居民,就有可能争取香港本地收入无需向内地缴税。
获取大湾区个税退税优惠
如果你在大湾区内地城市工作,符合《粤港澳大湾区个人所得税优惠政策》条件,TRC 可以作为辅助材料,帮助你证明香港税务居民身份,从而顺利申请个人所得税税负差额的退税(即实际税负超过15%的部分可退)。
小提醒: 拿到TRC不等于自动成功享受协定待遇。最终是否能获得优惠,还需要缔约方(比如内地税务机关)根据你的具体情况和协定条款来最终决定。
根据香港税务局的规定,以下几类人通常可以申请TRC:
个人:通常居住在香港的个人;或在一个课税年度内在香港逗留超过180天,或连续两个课税年度(其中一个为有关课税年度)内在港逗留超过300天的个人。
公司/合伙/信托/团体:在香港成立或组成;或在香港以外成立,但在香港管理或控制的。
一个大家关心的问题:如果我香港内地都符合条件,也能申请吗?
答案是:可以!理论上和实务上,香港税务局都接受这类申请。申请表格主要关注你在香港的居住、经营、受雇情况,而不会直接牵扯到你在内地的联系。但同时,税务局也建议大家,在双重税务居民情况下,根据“全面性安排”中的“加比规则”来自我评估是否符合香港税务居民身份。
根据香港税务局官网说明,有以下两种申请方式:
1️⃣网上申请:
通过“香港政府一站通”网站,在“税务易”服务下的个人税务网站、商业税务网站或税务代表网站填写并提交申请。
2️⃣邮寄或亲自提交申请:
将已填妥的申请表递交至:
香港九龙启德协调道5号
税务中心17楼
税务局
税收协定组
评税主任(税收协定)
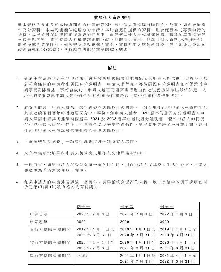
以下需要填写的申请表格(适用于中国内地与香港双边协定),可以看到填写内容中主要是香港居住、经营、受雇情况,不太涉及内地相关内容:


处理时间:
香港税务局的目标是在收到填妥的申请后 21 个工作日内,发出居民身份证明书,或发出评税人员决定通知书,以要求申请人提供进一步资料,或通知申请不获接纳。
证明书形式:
适用中国内地与香港双边协定:电子居民身份证明书( PDF 文件)会发送至成功申请人的「个人税务网站」/「商业税务网站」账户的收件匣。
其他:纸本居民身份证明书
再次提醒:从首次提交申请到最终获发居民身份证明书,实际周期往往需要 1–2 个月甚至更长,想申请的朋友一定要提前规划时间。

香港凭借其优越的税制以及与内地紧密衔接的税收协调框架,为企业和个人提供了独一无二的跨境发展优势。获取香港身份,无疑是把握这一系列红利、规划未来国际化发展的关键一步。
目前,获取香港身份的五大主流途径,精准覆盖不同背景的申请人——即香港进修移民、香港优才、香港专才、香港高才、新投资移民!
无论是职场精英、企业高管、应届毕业生还是投资者,都能找到适合自身的路径。这些计划普遍遵循“一人申请,全家受益”的原则!
如果您不确定自身资质是否符合申请要求,或在准备申请材料、了解最新政策过程中遇到任何疑问,欢迎随时咨询与众家办!我们将根据您的具体情况,提供一对一的资质评估服务!为您量身定制最优申请方案,助力您顺利获取香港身份。
以上就是今天的内容,记得「点赞」 、「在看」 ,分享给你身边有需要的人!
相关咨询,欢迎加微信!


好啦,以上就是今日分享啦!关注【与众家族办公室】,给您最专业的建议、最用心的服务~

推荐阅读






点个“在看”不失联